无线充电系统
设计过 S-S型、LCC-S型、LCC-LCC型无线充电系统
典型例子,LC 串联结构的无线充电发射端:

1. 无线充电发射端的逆变电路板
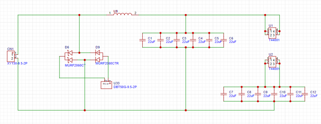
发射端电路板使用的是一个方波逆变器(全桥逆变器,自带单片机作为控制器)
原理图:
单片机输出互补的PWM波,控制全桥逆变;
电流采样电路使用INA282作为电流采集运放。采集电压电流可计算无线充电的发射功率,并再OLED显示屏上显示。

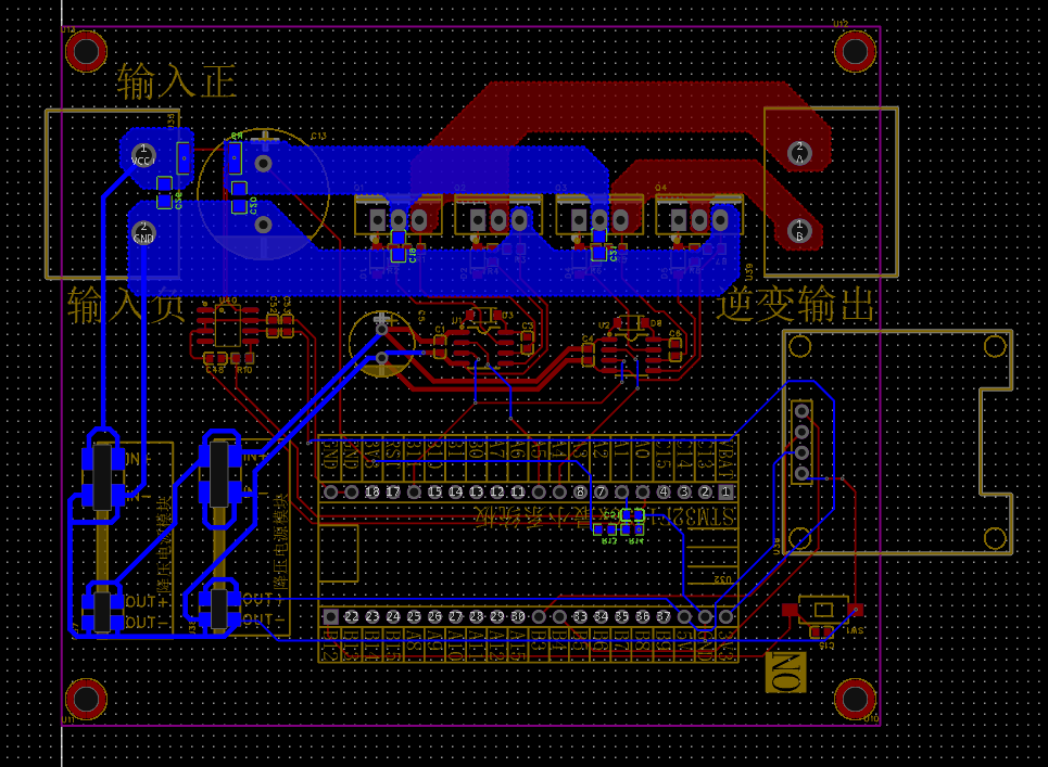
PCB图:


实物:

2. 无线充电的谐振补偿网络
我设计过的补偿网络结构为 S 型 和 LCC型,S型即为 LC 串联,LCC型较为复杂,由一个电感和俩个电容构成。
由以上三种常见补偿排列组合构成的常用无线充电拓扑为:
S-S型(发射端和接收端均为 LC 串联结构)

LCC-S型(发射端为 LCC 谐振网络,接收端为 LC串联 谐振)
LCC-LCC型(发射端和接收端均为 LCC 谐振网络):

LCC网络的参数计算可参考以下内容:
个人计算:


*注:有关LCC-S拓扑的参数计算,本人写了一个计算器,已放到了”资料下载“板块,可前往自行下载。
LCC 补偿网络原理图:(既可用在原边逆变侧,又可用在副边整流侧)

LCC 补偿网络PCB:


LCC 补偿网络电路板:

3. 无线充电接收端电路板
普通的接收电路,采用简单的肖特基全桥整流加电容滤波即可:

若需使用DC-DC变换器进行阻抗变换,获得最有功率或最优效率,则需在全桥整流后加入DCDC环节。

DCDC环节可参考以下设计:

如果需要设计无线充电接受部分的电路,是不是只需要LCC补偿网络电路板和接收端电路板就可以了呢,接收端的电路板是直接把元件焊上去不需要画原理图了吗(小白的疑惑,求大佬解答)
Thanks a lot for sharing this with all folks you
really realize what you’re talking approximately!
Bookmarked. Please also visit my website =). We can have a link exchange arrangement
among us